디자인 패턴: 옵저버 패턴(Observer Pattern)
이 포스팅은
Head First: Design Patterns책을 보고, 개인적으로 정리한 포스팅입니다.
Observer Pattern 이란?
옵저버 패턴(Observer Pattern)에서는 한 객체의 상태가 바뀌면 그 객체에 의존하는 다른 객체들한테 연락이 가고 자동으로 내용이 갱신되는 방식으로 일대다(one-to-many) 의존성을 정의한다.일대다 관계는 주제(Subject)와 옵저버(Observer)에 의해 정의된다.
옵저버 패턴을 구현하는 방법에는 여러가지가 있지만, 대부분 주제(Subject) 인터페이스와 옵저버(Observer) 인터페이스가 들어있는 클래스 디자인을 바탕으로 한다.

- 일대다 관계
- 옵저버 패턴에서 상태를 저장하고 지배하는 것은 주제 객체이다. 따라서 상태가 들어있는 객체는 하나만 있을 수 있다.
- 하지만 옵저버는 사용하긴 하지만 반드시 상태를 가지고 있어야 하는 것은 아니므로 옵저버는 여러개가 있을 수 있고, 주제 객체에서 상태가 바뀌었다는 것을 알려주기를 기다리는, 주제에 의존적인 성질을 가지게 된다.
- 따라서 하나의 주제와 여러개의 옵저버가 연관된, 일대다(one-to-many) 관계가 성립된다.
- 의존성
- 데이터의 주인은 주제이며, 옵저버는 데이터가 변경되었을 때 주제에서 갱신해 주기를 기다리는 입장이기 때문에 의존성을 가진다고 할 수 있다.
느슨한 결합(Loose Coupling)
두 객체가 느슨하게 결합되어 있다는 것은, 그 둘이 상호작용을 하긴 하지만 서로에 대해 잘 모른다는 것을 의미한다.
옵저버 패턴에서는 주제와 옵저버가 느슨하게 결합되어 있는 객체 디자인을 제공한다.
그 이유는 다음과 같다. 아래 내용들은 디자인 원칙과도 관련이 있다.
- 주제가 옵저버에 대해서 아는것은 옵저버가 특정 인터페이스(Observer 인터페이스)를 구현한다는 것 뿐이다.
- 옵저버의 구상클래스가 무엇인지, 옵저버가 무엇을 하는지 등에 대해서는 알 필요가 없다.
- 옵저버는 언제든지 새로 추가할 수 있다.
- 주제는 Observer 인터페이스를 구현하는 객체의 목록에만 의존하기 때문에 언제든지 새로운 옵저버를 추가하거나, 기존 옵저버를 제거하거나 등의 작업을 할 수 있다.
- 새로운 형식의 옵저버를 추가하려고 할 때도 주제를 전혀 변경할 필요가 없다.
- 새로운 클래스에서 Observer 인터페이스를 구현하고 옵저버로 등록하기만 하면 된다.
- 주제와 옵저버는 서로 독립적으로 재사용할 수 있다.
- 주제와 옵저버가 서로 단단하게 결합되어 있지 않기 때문에 다른 용도로 손쉽게 재사용이 가능하다.
- 주제나 옵저버가 바뀌더라도 서로한테 영향을 미치지 않는다.
- 둘이 서로 느슨하게 결합되어 있기 때문이다.
[ 디자인 원칙 - 4 ]
- 서로 상호작용을 하는 객체 사이에서는 가능하면 느슨하게 결합하는 디자인을 사용해야 한다.
-> 느슨하게 결합하는 디자인을 사용하면 변경사항이 생겨도 무난히 처리할 수 있는 유여한 객체지향 시스템을 구축할 수 있다. 객체 사이의 상호의존성을 최소화할 수 있기 때문이다.
기상 모니터링 애플리케이션 개요
이 시스템은 기상 스테이션(실제 기상 정보를 수집하는 장비)과 WeatherData 객체(기상 스테이션으로부터 오는 데이터를 추적하는 객체), 그리고 사용자에게 현재 기상 조건을 보여주는 디스플레이, 이렇게 세 요소로 이루어진다.

WeatherData 객체에서는 기상 스테이션 장비 자체로부터 데이터를 가져올 수 있다. 데이터를 가져온 후에는 디스플레이 장비에 세 가지 항목을 표시할 수 있다. 첫번째는 현재조건(온도, 습도, 압력)이고, 두번째는 기상 통계, 세번째는 간단한 기상 예보이다.
-> WeatherData 객체를 사용하여 현재 조건, 기상 통계, 기상 예측, 이렇게 세 항목을 디스플레이 장비에서 갱신해 가면서 보여주는 애플리케이션을 만들어야 한다. (확장 가능하게)
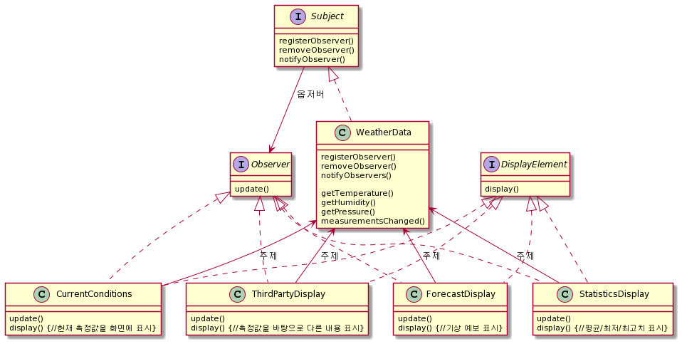
기상 스테이션 설계

꽤나 복잡한 모양의 다이어그램이 나온다.
기상 스테이션 구현
자바에서도 자체적으로 옵저버 패턴을 일부 지원하지만 여기서는 일단 구현해보고, 뒤에 자바의 옵저버 패턴을 다루겠다.
public interface Subject {
public void registerObserver(Observer o);
public void removeObserver(Observer o);
public void notifyObservers(); // 주제 객체의 상태가 변경되었을 때 모든 옵저버들에게
// 알리기위해 호출되는 메소드
}
// Observer 인터페이스는 모든 옵저버 클래스에서 구현해야 하며,
// 따라서 모든 옵저버들은 update 메소드를 override 해야한다.
// temp, humidity, pressure 파라미터는 기상 정보가 변경되었을 때 옵저버한테 전달되는 상태값이다.
public interface Observer {
public void update(float temp, float humidity, float pressure);
}
// DisplayElement 인터페이스에는 display()라는 메소드밖에 없다.
// 디스플레이 항목을 화면에 표시해야 하는 경우에 그 메소드를 호출하면 된다.
public interface DisplayElement {
public void display();
}
WeatherData에서 Subject 인터페이스 구현하기
import java.util.*;
public class WeatherData implements Subject {
private ArrayList<Observer> observers;
private float temperature;
private float humidity;
private float pressure;
// Observer 객체들을 저장하기 위해 ArrayList를 생성자에서 생성한다.
public WeatherData() {
observers = new ArrayList<Observer>();
}
public void registerObserver(Observer o) {
observers.add(o);
}
public void removeObserver(Observer o) {
int i = observers.indexOf(o);
if (i >= 0) {
observers.remove(i);
}
}
// 모든 옵저버들이 가지고 있는 update() 메소드를 이용하여 옵저버들에게 상태를 갱신시킨다.
public void notifyObservers() {
for (Observer observer : observers) {
observer.update(temperature, humidity, pressure);
}
}
// 기상 스테이션으로부터 갱신된 측정치를 받으면 옵저버들한테 알리는 notifyObservers를 호출한다.
public void measurementsChanged() {
notifyObservers();
}
// 기상 스테이션으로부터 갱신된 측정치를 받아 갱신 후, measurementsChanged를 호출한다.
public void setMeasurements(float temperature, float humidity, float pressure) {
this.temperature = temperature;
this.humidity = humidity;
this.pressure = pressure;
measurementsChanged();
}
public float getTemperature() {
return temperature;
}
public float getHumidity() {
return humidity;
}
public float getPressure() {
return pressure;
}
}
Display 항목 구현
여러 디스플레이 항목 중 CurrentConditonsDisplay를 예로 들겠다.
// 모든 옵저버 클래스들은 Observer 인터페이스를 구현해야하며,
// Display가 필요한 클래스들은 DisplayElement 인터페이스 또한 구현해야한다.
public class CurrentConditionsDisplay implements Observer, DisplayElement {
private float temperature;
private float humidity;
private Subject weatherData;
// 생성자에 weatherData라는 주제 객체가 전달되며,그 객체를 써서 디스플레이를 옵저버로 등록한다.
public CurrentConditionsDisplay(Subject weatherData) {
this.weatherData = weatherData;
weatherData.registerObserver(this);
}
// update()가 호출되면 기온과 습도를 저장하고 display()를 호출한다.
public void update(float temperature, float humidity, float pressure) {
this.temperature = temperature;
this.humidity = humidity;
display();
}
public void display() {
System.out.println("Current conditions: " + temperature
+ "F degrees and " + humidity + "% humidity");
}
}
이제 테스트용 클래스를 만들어 시연해보면 된다.(여기서는 WeatherStation.java)
테스트 및 코드는 포스팅의 맨 마지막에 링크를 달아두었다.
자바 내장 옵저버 패턴 사용하기

- Observable 클래스에서 모든 옵저버들을 관리하고 여러분 대신 연락을 해준다.
- Observable 은 인터페이스가 아니라 클래스이기 때문에 WeatherData에서는 Observable을
확장해야 한다. - WeatherData 클래스는 더 이상 옵저버 등록, 삭제, 갱신을 구현하지 않고 슈퍼클래스에서 상속받아 사용한다.
- DisplayElement 인터페이스는 생략됐지만, 디스플레이 항목에서 그 인터페이스를 구현하는 것은 동일하다.
자바 내장 옵저버 패턴 작동 방식
자바에 내장된 옵저버 패턴과 앞에서 직접 구현한 옵저버 패턴의 큰 차이점은, WeatherData(주제 객체)에서 Observable 클래스를 확장하면서 addObserver, deleteObserver, notifyObservers 같은 메소드를 상속받는다는 것이다.
자바 버전은 다음과 같은 방법으로 사용하면 된다.
- 객체가 옵저버가 되는 방법
- 앞에서 했던 것과 비슷하게 Observer 인터페이스(이번에는 java.util.Observer 인터페이스이다)를 구현하고 Observable 객체의 addObserver() 메소드를 호출하면 된다. 옵저버 목록에서 탈퇴하고 싶을 때는 deleteObserver()를 호출하면 된다.
- Observable에서 연락을 돌리는 방법
- java.util.Observable 슈퍼클래스를 확장하여 Observable 클래스를 만들고 아래 두 단계를 더 거친다.
- setChanged() 메소드를 호출해서 객체의 상태가 바뀌었다는 것을 알린다.
- notifyObservers() 또는 notifyObservers(Object arg) 메소드를 호출한다.
- java.util.Observable 슈퍼클래스를 확장하여 Observable 클래스를 만들고 아래 두 단계를 더 거친다.
- 옵저버가 연락을 받는 방법
- update(Observable o, Object arg) 메소드를 구현한다.
- 연락을 보내는 주재 객체가 Observable o 로 전달되고, notifyObservers() 메소드에서 인자로 전달된 데이터 객체가 Object arg로 전달된다. (데이터 객체가 지정되지 않은 경우에는 null이 된다.)
데이터를 옵저버들한테 보낼 때는 (Push 방식으로 사용할 때에) 데이터를 notifyObservers(arg) 메소드의 인자로 전달하는 데이터 객체 형태로 전달해야 한다.
아니면 옵저버 쪽에서 전달받은 Observable 객체로부터 원하는 데이터를 가져가는 방식(Pull 방식)을 사용해야 한다. Pull 방식은 getter() 메소드를 활용한다. notifyObserver()를 호출할 때 데이터 객체를 보내지 않는다면 Pull 모델을 사용하고 있다는 뜻이다.
- 참고로 setChanged() 메소드는 상태가 바뀌었다는 것을 밝히기 위한 용도로 사용된다. 상태가 매우 짧은 주기로 계속 바뀔 경우, 이 메소드를 활용하여 상태의 변함정도를 어느정도 제어할 수 있다. 상태가 변했음을 나타내기 위해 changed flag를 사용한다.(상태가 변경되었으면 true)
- setChanged가 자주 사용된다면 clearChanged() 메소드도 함께 활용하는 것이 좋을 것이다. 이 메소드는 changed flag를 거짓으로 돌려놓는 역할을 한다.
- hasChanged()라는 메소드는, changed flag의 현재 상태를 알려준다.
자바 내장 기능을 활용한 기상 스테이션 구현
import java.util.Observable;
public class WeatherData extends Observable {
private float temperature;
private float humidity;
private float pressure;
public WeatherData() { }
public void measurementsChanged() {
setChanged();
notifyObservers();
}
public void setMeasurements(float temperature, float humidity, float pressure) {
this.temperature = temperature;
this.humidity = humidity;
this.pressure = pressure;
measurementsChanged();
}
// pull 방식을 사용하고 있기때문에 getter() 메소드들은 계속 남아있는다.
public float getTemperature() {
return temperature;
}
public float getHumidity() {
return humidity;
}
public float getPressure() {
return pressure;
}
}
import java.util.Observable;
import java.util.Observer;
public class CurrentConditionsDisplay implements Observer, DisplayElement {
Observable observable;
private float temperature;
private float humidity;
public CurrentConditionsDisplay(Observable observable) {
this.observable = observable;
observable.addObserver(this);
}
// Observable과 추가 데이터인자를 모두 받아들이도록 한다.
// update() 메소드에서는 우선 Observable이 WeatherData형식인지 확인한 다음
// Getter 메소드를 써서 기온과 습도를 가져온 후, display() 를 호출한다.
public void update(Observable obs, Object arg) {
if (obs instanceof WeatherData) {
WeatherData weatherData = (WeatherData)obs;
this.temperature = weatherData.getTemperature();
this.humidity = weatherData.getHumidity();
display();
}
}
public void display() {
System.out.println("Current conditions: " + temperature
+ "F degrees and " + humidity + "% humidity");
}
}
테스트 시에 텍스트가 출력되는 순서가 달라지는 것은 이상한 일이 아니다.
오히려 옵저버한테 연락이 가는 순서에 의존하면(순서를 고려하고 프로그래밍하면) 절대 안된다.
특정 연락 순서에 의존하도록 만들었다면, Observable/Observer 구현을 변경했을 때, 연락 순서가 바뀌면 다른 결과가 나올 수 있고, 순서가 바뀐다고 하여 다른 결과가 나온다면, 그것은 느슨한 결합이라고 할 수 없기 때문이다.
java.util.Observable의 단점
Observable은 인터페이스가 아닌 클래스인 데다가, 어떤 인터페이스를 구현하는 것도 아니다. java.util.Observable 구현에는 활용도와 재사용성에 있어서 제약조건으로 작용하는 몇가지 문제점이 있다.
- Observable은 클래스이기 때문에, 서브클래스를 만들어야 한다는 문제가 있다. 이미 다른 슈퍼클래스를 확장하고 있는 클래스에 Observable의 기능을 추가할 수 없기 때문이다.(재사용성에 제약이 생김)
- Observable 인터페이스라는 것이 없기에 자바에 내장된 Observer API하고 잘 맞는 클래스를 직접 구현하는 것이 불가능하다. java.util 구현을 다른 구현으로 바꾸는 것도 불가능하다.
- Observable 클래스의 핵심 메소드를 외부에서 호출할 수 없다. Observable API를 살펴보면, setChanged() 메소드가 protected로 선언되어 있어 Observable의 서브클래스에서만 setChanged()를 호출할 수 있다.
결국 직접 어떤 클래스를 만들고, Observable의 서브클래스를 인스턴스 변수로 사용하는 방법도 써먹을 수가 없다. 이런 디자인은상속보다는 구성을 사용한다는 디자인 원칙에도 위배된다.
구현 및 테스트 코드
PaengE/HeadFirst_DesignPatterns
Head First: Design Patterns - Study. Contribute to PaengE/HeadFirst_DesignPatterns development by creating an account on GitHub.
github.com
'Book > Design Patterns' 카테고리의 다른 글
| Head First: Design Patterns - 추상 팩토리 패턴(Abstract Factory Pattern) (0) | 2021.02.27 |
|---|---|
| Head First: Design Patterns - 팩토리 메소드 패턴(Factory Method Pattern) (0) | 2021.02.26 |
| Head First: Design Patterns - 간단한 팩토리(Simple Factory) (0) | 2021.02.20 |
| Head First: Design Patterns - 데코레이터 패턴(Decorator Pattern) (0) | 2021.02.17 |
| Head First: Design Patterns - 스트래티지(전략) 패턴(Strategy Pattern) (0) | 2021.02.13 |